Kerkelijke Feestdagen 2019

Ernst leeftink predikant pastor gereformeerde kerk.
Kerkelijke feestdagen 2019. 2020 christelijke feestdagen 2020. Dankdag voor gewas en arbeid. Google docs documenten met alle feestdagen schoolvakanties. Geboden feestdagen de feestdagen waarop de gelovigen verplicht zijn de mis bij te wonen en zich ook te onthouden van werken en bezigheden die een beletsel zijn voor de eredienst die aan god gebracht moet worden voor de vreugde die aan de dag des heren eigen is of voor de nodige ontspanning van geest en lichaam.
Berichten over kerkelijke feestdagen geschreven door ernst leeftink. Dinsdag 1 januari 2019. Benieuwd wanneer je dit jaar een dagje vrij hebt. Bekijk hier de feestdagen van nederland in 2019 inclusief feestdagen 2019 en veel andere feestdagen in nederland.
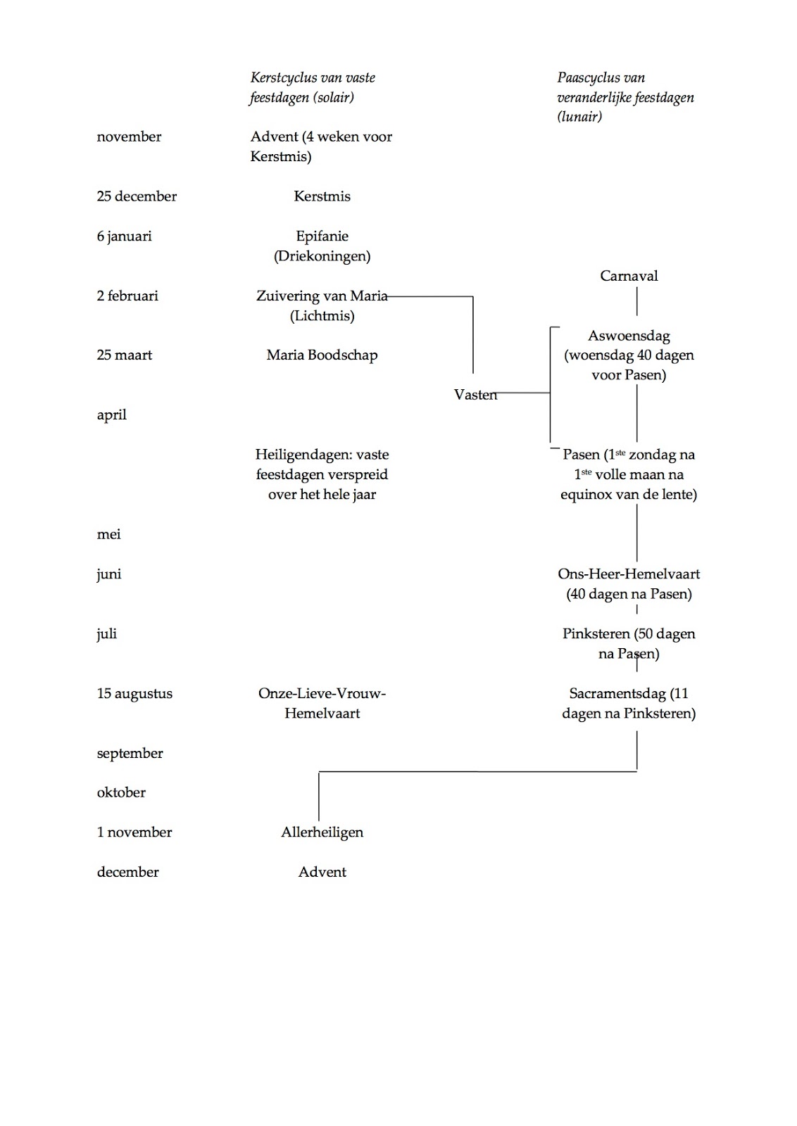
Dag van de arbeid. Speciale dagen 2019 belgie. Kerkelijke feestdagen advent kerst drie koningen epifanie caraval aswoensdag biddag dankdag 40 dagentijd vastentijd goede week palm zondag witte donderdag goede vrijdag stille zaterdag pasen hemelvaartsdag pinksteren hervormingsdag allerheiligen allerzielen we kennen binnen het christendom eigenlijk twee soorten feestdagen. Download de microsoft word documenten met alle feestdagen.
Ik heb er niet permanent over nagedacht maar toch wel regelmatig. Checklist om je volgende zorgeloze vakantie voor te bereiden. We leven nu alweer bijna in 2019. Wettelijke feestdagen belgië 2020.
Verlengde weekends 2019 belgie. En ik ben nog steeds niet van mening veranderd. Vrije gedachtenis ad libitum. België kent tien officiële wettelijke feestdagen.
Laatst toegevoegde gedichten. In de katholieke kerk zijn de verplichte feestdagen ook wel. Nederland kent verscheidene officiële feestdagen. Benieuwd wanneer je dit jaar een dagje vrij hebt.
Vrijdag 1 mei 2020. Wettelijke feestdagen nederland 2019. Tussen hemelvaart en pinkster toekomst muziek bevrijding eeuwigheidswaarde. Google agenda met alle feestdagen schoolvakanties.
Maandag 13 april 2020. De katholieke kerk onderscheidt vier soorten heiligenvieringen. Bekijk hier de data. Deze lijst is aangevuld met andere overige interessante data.
Vrijdag 19 april 2019. Bekijk hier de data.